淺談投射式電容觸摸屏的電磁干擾問題的解決方案
點擊數:49642018-12-07 10:11:29 來源: 重慶哥爾摩科技有限公司、電波暗室、電磁兼容暗室、汽車電子暗室、EMI系統測試、EMS系統測試、EMC測試附件、EMC測試天線
開發具有觸摸屏人機界面的移動手持設備是一項復雜的設計挑戰,尤其是對于投射式電容觸摸屏設計來說更是如此,它代表了當前多點觸摸界面的主流技術。投射式電容觸摸屏能夠精確定位手指輕觸屏幕的位置,它通過測量電容的微小變化來判別手指位置。在此類觸摸屏應用中,需要考慮的一個關鍵設計問題是電磁干擾(EMI)對系統性能的影響。干擾引起的性能下降可能對觸摸屏設計產生不利影響。本文將對這些干擾源進行探討和分析。
投射式電容觸摸屏結構
典型的投射式電容傳感器安裝在玻璃或塑料蓋板下方。圖1所示為雙層式傳感器的簡化邊視圖。發射(Tx)和接收(Rx)電極連接到透明的氧化銦錫(ITO),形成交叉矩陣,每個Tx-Rx結點都有一個特征電容。Tx ITO位于Rx ITO下方,由一層聚合物薄膜或光學膠(OCA)隔開。如圖所示,Tx電極的方向從左至右,Rx電極的方向從紙外指向紙內。
圖1
傳感器工作原理
讓我們暫不考慮干擾因素,來對觸摸屏的工作進行分析:操作人員的手指標稱處在地電勢。Rx通過觸摸屏控制器電路被保持在地電勢,而Tx電壓則可變。變化的Tx電壓使電流通過Tx-Rx電容。一個仔細平衡過的Rx集成電路,隔離并測量進入Rx的電荷,測量到的電荷代表連接到Tx和Rx的“互電容”。
傳感器狀態:未觸摸
圖2顯示了未觸摸狀態下的磁力線示意圖。在沒有手指觸碰的情況下,Tx-Rx磁力線占據了蓋板內相當大的空間。邊緣磁力線投射到電極結構之外,因此,術語“投射式電容”由之而來。
圖2
傳感器狀態:觸摸
當手指觸摸蓋板是,Tx與手指之間形成磁力線,這些磁力線取代了大量的Tx-Rx邊緣磁場,如圖3所示。通過這種方式,手指觸摸減少了Tx-Rx互電容。電荷測量電路識別出變化的電容,從而檢測到Tx-Rx結點上方的手指。通過Tx-Rx矩陣的所有交叉點進行測量,便可得到整個面板的觸摸分布圖。
圖3還顯示出另外一個重要影響:手指和Rx電極之間的電容耦合。通過這條路徑,電干擾可能會耦合到Rx。某些程度的手指-Rx耦合是不可避免的。
圖3
專用術語
投射式電容觸摸屏的干擾通過不易察覺的寄生路徑耦合產生。術語“地”通常既可用于指直流電路的參考節點,又可用于指低阻抗連接到大地:二者并非相同術語。實際上,對于便攜式觸摸屏設備來說,這種差別正式引起觸摸耦合干擾的根本原因。為了澄清和避免混淆,我們使用以下術語來評估觸摸屏干擾。
Earth(地):與大地相連,例如,通過3孔交流電源插座的地線連接到大地。
Distributed Earth(分布式地):物體到大地的電容連接。
DC Ground(直流地):便攜式設備的直流參考節點。
DC Power(直流電源):便攜式設備的電池電壓。或者與便攜式設備連接的充電器輸出電壓,例如USB接口充電器中的5V Vbus。
DC VCC(直流VCC電源):為便攜式設備電子器件(包括LCD和觸摸屏控制器)供電的穩定電壓。
Neutral(零線):交流電源回路(標稱處在地電勢)。
Hot(火線):交流電壓,相對零線施加電能。
LCD Vcom耦合到觸摸屏接收線路
便攜式設備觸摸屏可以直接安裝到LCD顯示屏上。在典型的LCD架構中,液晶材料由透明的上下電極提供偏置。下方的多個電極決定了顯示屏的多個單像素;上方的公共電極則是覆蓋顯示屏整個可視前端的連續平面,它偏置在電壓Vcom。在典型的低壓便攜式設備(例如手機)中,交流Vcom電壓為在直流地和3.3V之間來回震蕩的方波。交流Vcom電平通常每個顯示行切換一次,因此,所產生的交流Vcom頻率為顯示幀刷新率與行數乘積的1/2。一個典型的便攜式設備的交流Vcom頻率可能為15kHz。圖4為LCD Vcom電壓耦合到觸摸屏的示意圖。 雙層觸摸屏由不滿Tx陣列和Rx陣列的分離ITO層組成,中間用電介質層隔開。Tx線占據Tx陣列間距的整個寬度,線與線之間僅以制造所需的最小間距隔開。這種架構被稱為自屏蔽式,因為Tx陣列將Rx陣列與LCD Vcom屏蔽開。然而,通過Tx帶間空隙,耦合仍然可能發生。
為降低構架成本并獲得更好的透明度,單層觸摸屏將Tx和Rx陣列安裝在單個ITO層上,并通過單獨的橋依次跨接各個陣列。因此,Tx陣列不能在LCD Vcom平面和傳感器Rx電極之間形成屏蔽層。這有可能發生嚴重的Vcom干擾耦合情況。
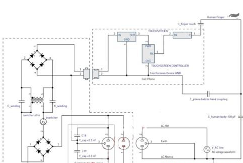
充電器干擾
觸摸屏干擾的另一個潛在來源是電源供電手機充電器的開關電源。干擾通過手指偶合到觸摸屏上,如圖5所示。小型手機充電器通常有交流電源火線和零線輸入,但沒有地線連接。充電器是安全隔離的,所以在電源輸入和充電器次級線圈之間沒有直流連接。然而,這仍然會通過開關電源隔離變壓器產生電容耦合。充電器干擾通過手指觸摸屏而形成返回路徑。
注意:在這種情況下,充電器干擾是指設備相對于地的外加電壓。這種干擾可能會因其在直流電源和直流地上等值,而被描述成“共模”干擾。在充電器輸出的直流電源和直流地之間產生的電源開關噪聲,如果沒有被充分濾除,則可能會影響觸摸屏的正常運行。這種電源抑制比(PSRR)問題是另外一個問題,本文不做討論。
充電器耦合阻抗
充電器開關干擾通過變壓器初級-次級繞組漏電容(大約20pF)耦合產生。這種弱電容耦合作用可以被出現在充電器線纜和受電設備本身相對分布式地的寄生并聯電容補償。拿起設備時,并聯電容將增加,這通常足以消除充電器開關干擾,避免干擾影響觸摸操作。當便攜式設備連接到充電器并放在桌面上,并且操作人員的手指僅與觸摸屏接觸時,將會出現充電器產生的一種最壞情況的干擾。
充電器開關干擾分量
典型的手機充電器采用反激式(flyback)電路拓撲。這種充電器產生的干擾波形比較復雜,并且隨充電器不同而差異很大,它取決于電路細節和輸出電壓控制策略。干擾振幅的變化也很大,這取決于制造商在開關變壓器屏蔽上投入的設計努力和單位成本。典型參數包括:
波形:包括復雜的脈寬調制方波和LC振鈴波形;
頻率:額定負載下40-150kHz,負載很輕時,脈沖頻率或跳周期操作下降到2kHz以下;
電壓:可達電源峰值電壓的一半=Vrms/√2。
充電器電源干擾分量
在充電器前端,交流電源電壓整流生成充電器高電壓軌。這樣,充電器的開關電壓分量疊加在一個電源電壓一半的正弦波上。與開關干擾相似,此電源電壓也是通過開關隔離變壓器形成耦合。在50Hz或60Hz時,該分量的頻率遠低于開關頻率,因此,其有效的耦合阻抗相應更高。電源電壓干擾的嚴重程度取決于對地并聯阻抗的特性,同時還取決于觸摸屏控制器對低頻的靈敏度。
電源干擾的特殊情況:不帶接地的3孔插頭
額定功率較高的電源適配器(例如筆記本電腦交流適配器),可能會配置3孔交流電源插頭。為了一直輸出端EMI,充電器可能在內部把主電源的地引腳連接到輸出的直流地。此類充電器通常在火線和零線與地之間連接Y電容,從而抑制來自電源線上的傳導EMI。假設有意使地連接存在,這類適配器不會對供電PC和USB連接的便攜式觸摸屏設備造成干擾。圖5中的虛線框說明了這種配置。
對于PC和其USB連接的便攜式觸摸屏設備來說,如果具有3孔電源輸入的PC 充電器插入了沒有地連接的電源插座,充電器干擾的一種特殊情況將會產生。Y電容將交流電源耦合到直流地輸出。相對較大的Y電容值能夠非常有效地耦合電源電壓,這使得較大的電源頻率電壓通過觸摸屏上的手指以相對較低的阻抗進行耦合。
聯系電話:17318216519

